Wikipedia

Dawson function

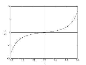
The Dawson function, , around the origin
The Dawson function, , around the origin

In mathematics, the Dawson function or Dawson integral[1] (named after H. G. Dawson[2]) is the one-sided Fourier–Laplace sine transform of the Gaussian function.

Definition

The Dawson function is defined as either:

also denoted as F(x) or D(x), or alternatively

The Dawson function is the one-sided Fourier–Laplace sine transform of the Gaussian function,

It is closely related to the error function erf, as

where erfi is the imaginary error function, erfi(x) = −i erf(ix). Similarly,

in terms of the real error function, erf.

In terms of either erfi or the Faddeeva function w(z), the Dawson function can be extended to the entire complex plane:[3]

which simplifies to

for real x.

For |x| near zero, F(x) ≈ x. For |x| large, F(x) ≈ 1/(2x). More specifically, near the origin it has the series expansion

while for large x it has the asymptotic expansion

where n!! is the double factorial.

F(x) satisfies the differential equation

with the initial condition F(0) = 0. Consequently, it has extrema for

resulting in x = ±0.92413887... (OEISA133841), F(x) = ±0.54104422... (OEISA133842).

Inflection points follow for

resulting in x = ±1.50197526... (OEISA133843), F(x) = ±0.42768661... (OEISA245262). (Apart from the trivial inflection point at x = 0, F(x) = 0.)

Relation to Hilbert transform of Gaussian

The Hilbert transform of the Gaussian is defined as

P.V. denotes the Cauchy principal value, and we restrict ourselves to real . can be related to the Dawson function as follows. Inside a principal value integral, we can treat as a generalized function or distribution, and use the Fourier representation

With , we use the exponential representation of and complete the square with respect to to find

We can shift the integral over to the real axis, and it gives . Thus

We complete the square with respect to and obtain

We change variables to :

The integral can be performed as a contour integral around a rectangle in the complex plane. Taking the imaginary part of the result gives

where is the Dawson function as defined above.

The Hilbert transform of is also related to the Dawson function. We see this with the technique of differentiating inside the integral sign. Let

Introduce

The nth derivative is

We thus find

The derivatives are performed first, then the result evaluated at . A change of variable also gives . Since , we can write where and are polynomials. For example, . Alternatively, can be calculated using the recurrence relation (for )

References

  1. ^ Temme, N. M. (2010), "Error Functions, Dawson's and Fresnel Integrals", in Olver, Frank W. J.; Lozier, Daniel M.; Boisvert, Ronald F.; Clark, Charles W. (eds.), NIST Handbook of Mathematical Functions, Cambridge University Press, ISBN 978-0-521-19225-5, MR 2723248
  2. ^ Dawson, H. G. (1897). "On the Numerical Value of ". Proceedings of the London Mathematical Society. s1-29 (1): 519–522. doi:10.1112/plms/s1-29.1.519.
  3. ^ Mofreh R. Zaghloul and Ahmed N. Ali, "Algorithm 916: Computing the Faddeyeva and Voigt Functions," ACM Trans. Math. Soft. 38 (2), 15 (2011). Preprint available at arXiv:1106.0151.

External links

This article is copied from an article on Wikipedia® - the free encyclopedia created and edited by its online user community. The text was not checked or edited by anyone on our staff. Although the vast majority of Wikipedia® encyclopedia articles provide accurate and timely information, please do not assume the accuracy of any particular article. This article is distributed under the terms of GNU Free Documentation License.

Copyright © 2003-2025 Farlex, Inc Disclaimer
All content on this website, including dictionary, thesaurus, literature, geography, and other reference data is for informational purposes only. This information should not be considered complete, up to date, and is not intended to be used in place of a visit, consultation, or advice of a legal, medical, or any other professional.