Wikipedia

Automake

Automake
Heckert GNU white.svg
Developer(s)GNU Project
Initial releaseMay 28, 1996
Stable release
1.16.2 / March 21, 2020 (2020-03-21)[1]
Repository Edit this at Wikidata
Operating systemCross-platform
TypeProgramming tool
LicenseGNU General Public License
Websitewww.gnu.org/software/automake/ Edit this at Wikidata

In software development, GNU Automake is a programming tool to automate parts of the compilation process. It eases usual compilation problems. For example, it points to needed dependencies.

It automatically generates one or more Makefile.in from files called Makefile.am. Each Makefile.am contains, among other things, useful variable definitions for the compiled software, such as compiler and linker flags, dependencies and their versions, etc. The generated "Makefile.in"s are portable and compliant with the Makefile conventions in the GNU Coding Standards, and may be used by configure scripts to generate a working Makefile.[2]

The Free Software Foundation maintains automake as one of the GNU programs, and as part of the GNU build system. It is used to build several GNU applications and libraries, such as GTK,[3] as well as non-GNU software such as XCircuit.[4]

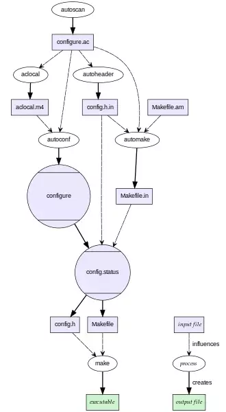
Process

Flow diagram of autoconf and automake

Automake aims to allow the programmer to write a makefile in a higher-level language, rather than having to write the whole makefile manually. In simple cases, it suffices to give:

  • A line that declares the name of the program to build
  • A list of source files
  • A list of command-line options to be passed to the compiler (for example, in which directories header files will be found)
  • A list of command-line options to be passed to the linker (which libraries the program needs and in what directories they are to be found)

Automake also takes care of automatically generating the dependency information,[5] so that when a source file is modified, the next invocation of the make command will know which source files need to be recompiled. If the compiler allows it, Automake tries to make the dependency system dynamic: whenever a source file is compiled, that file's dependencies are updated by asking the compiler to regenerate the file's dependency list. In other words, dependency tracking is a side effect of the compilation process.

This attempts to avoid the problem with some static dependency systems, where the dependencies are detected only once when the programmer starts working on the project.[6] In such a case, if a source file gains a new dependency (e.g. if the programmer adds a new #include directive in a C source file), then a discrepancy is introduced between the real dependencies and those that are used by the compilation system. The programmer should then regenerate the dependencies, but runs the risk of forgetting to do so.

In the general case, automake generates dependencies via the bundled depcomp script, which will invoke the compiler appropriately or fall back to makedepend. If the compiler is a sufficiently recent version of gcc, however, automake will inline the dependency generation code to call gcc directly.

Design

Automake is written in Perl and must be used with GNU Autoconf.[2] Automake contains the following commands:

  • aclocal
  • automake

aclocal, however, is a general-purpose program that can be useful to autoconf users. The GNU Compiler Collection, for example, uses aclocal even though its makefile is hand written.

Like Autoconf, Automake is not entirely backward compatible. For example, a project created with automake 1.13 will not necessarily work with automake 1.14.[7] This can require complex projects to include multiple versions.

See also

Notes

  1. ^ Meyering, Jim (21 March 2020). "automake-1.16.2 released [stable]" (Mailing list). GNU Project. Retrieved 22 March 2020.
  2. ^ a b "Automake". GNU. Free Software Foundation. 2018-02-25. Retrieved 2018-02-26.
  3. ^ GTK+ libraries
  4. ^ XCircuit documentation
  5. ^ "Automatic Dependency Tracking". Automake Manual. GNU.org. Free Software Foundation.
  6. ^ "Automake History". GNU.org.
  7. ^ Automake "broken"?

References

  • Vaughan, Gary V.; Elliston, Ben; Tromey, Tom (2000). Gnu Autoconf, Automake, and Libtool. Sams. ISBN 1-57870-190-2.

External links

This article is copied from an article on Wikipedia® - the free encyclopedia created and edited by its online user community. The text was not checked or edited by anyone on our staff. Although the vast majority of Wikipedia® encyclopedia articles provide accurate and timely information, please do not assume the accuracy of any particular article. This article is distributed under the terms of GNU Free Documentation License.

Copyright © 2003-2025 Farlex, Inc Disclaimer
All content on this website, including dictionary, thesaurus, literature, geography, and other reference data is for informational purposes only. This information should not be considered complete, up to date, and is not intended to be used in place of a visit, consultation, or advice of a legal, medical, or any other professional.